EN
Your CART
Awaiting fulfillment

ks
Empty cart Order
Are you
sure
to empty your cart?
Yes, empty I don't want to
Spare parts
Everything for your machines
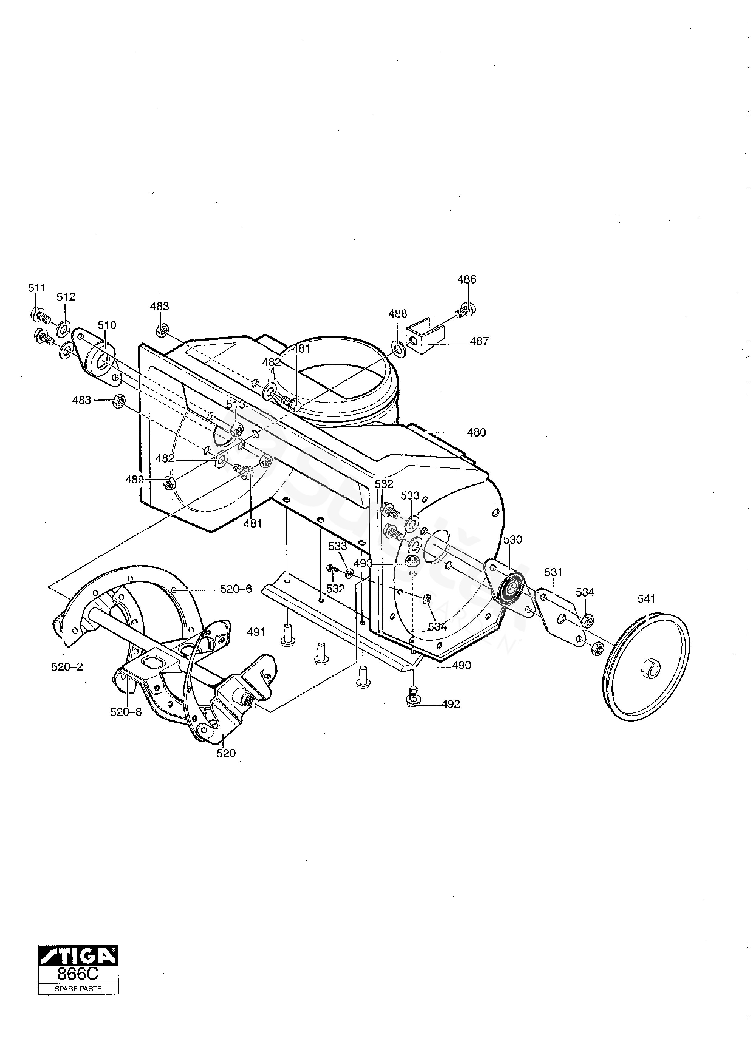
Housing, auger
SNOW MAX SNOW MAX (2003)
Hover mouse on parts list
Wheel: Zoom, left button: Movement
Other parts For SNOW MAX (2003)
480 Auger Housing 1812-1503-01
481 Screw 9988-3519-16
482 Washer 9699-0028-02
483 Nut 1812-0812-01
490 Scraper Blade 1812-1481-01
491 Rivet 1133-1022-01
510 Flange Bearing 1133-1019-01
511 Screw 9988-3525-16
513 Nut 9727-3541-22
520 Auger Assy 1812-1488-01
530 Bearing & Plate 1133-0947-01
531 Bearing Retainer 1133-1000-01
532 Screw 9988-3516-16
541 Pulley 1812-1400-01
520A Auger Blade
Pos 520-2
1133-0964-01
520B Rivet
Pos 520-6
1133-0940-01
520C Centre Blade
Pos 520-8
1133-0960-01